栏目:股票理财 作者:怎么买股票 更新:2026-04-17 阅读:4
<怎么买股票>资管新规下,房地产信托还能买吗?怎么买股票>

近年来,监管部门的政策导向始终强调要求信托业需要回归本源,发挥自身横跨货币市场与资本市场的牌照优势与资源禀赋特征,做好服务实体经济的功能。资管新规是金融监管改革的顶层设计,宏观层面上以资管新规为背景的大资管时代,对于信托业总体上机遇大于挑战。
国外信托投资主要面向资本市场,而我国信托投资主要面向工商企业信托贷款,因此信托公司的主要风险是信用风险。如果信托公司不能按照合同规定顺利退出信托项目,就会出现兑付困难和流动性风险,委托人、受托人和受益人都会遭受相应财产和声誉损失。
另一方面由于同一家融资主体有相当大的概率在其他家信托公司都有相应授信业务,很容易造成整个信托业的流动性风险、声誉风险甚至区域性、系统性金融风险。因此信托业应该合理化借鉴国外相关金融机构和国内银行业的有效的风险管理方法和控制体系,及时为信托公司和信托业设置完善的风险缓冲机制,应对信托公司的潜在风险,促进信托业的有序经营和可持续发展。
一、信托的定义及信托业主要的风险
01 信托的定义
信托与银行、保险和证券一道构成我国的现代金融体系,同时信托是一种独特的法律制度,受《中华人民共和国信托法》保护。
信托的定义指委托人基于对受托人的信任,将财产权委托给受托人,由受托人根据委托人的意愿管理或撤销财产的行为。信托财产独立于委托人、受托人的自有资产,由于投资方式、信托资产的多样性、以及产品设计的灵活性等特征,在投资和资本管理领域具有明显优势。
02 信托业主要风险
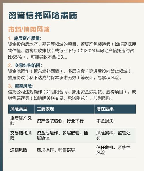
信托业主要面临的风险即信用风险。同银行业金融机构相比,信托公司注册资本金和净资产规模较小,除了需要保持必要的流动性外资管新规对房地产信托,可用来实际赔付的资金非常有限。根据《信托法》的相关法律规定为“卖者尽责,买者自负”资管新规下,房地产信托还能买吗?,银保监会多次表示不允许刚性兑付,信托投资的风险应由受托人承担,除非受托人没有履行合理的管理职责并存在过失,投资人的损失才由信托公司以自有资金赔付。
在信托项目运作过程中,信托计划是否能够按照合同规定履行,具有很大的不确定性,若融资主体到期无法偿还信托资金,信托公司将对投资人实际违约。
在司法实践中,无论信托公司是否有违法违规行为,投资人往往受制于取证调查的困难而无法举证,信托投资产生的风险最终都由受托人承担。根据《信托法》第25条的相关规定,信托公司有义务谨慎地管理受托人的资产。谨慎管理的义务是概括性条款,不能真正起到约束信托公司的实际作用。实践中,信托公司往往会利用一些变相方式对风险项目进行置换、设立资金池或者转移受益权,都直接或间接地承担着信托投资的风险。
但是这与资管新规的要求背道而驰,累积的风险会越变越大,最终演变成巨大的行业性、系统性金融风险。

二、信托公司风险管理现状
作为拥有资产规模的信托业而言,“资管新规”对刚性兑付、多层嵌套、合格投资者以及资金池等监管政策的调整,给信托业发展带来了严重的冲击,但同时有助于信托公司加快回归信托本源,充分发挥制度优势服务实体经济,提升市场竞争力。以融资类信托项目为例资管新规对房地产信托,目前信托公司风险管理一般分为贷前调查、流程管理以及风险处置三部分。
01 贷前风险调查
一般贷前风险调查分为融资方或交易对手的尽职调查与委托人风险测评和双录。

一方面融资方的各项财务数据、征信报告、法律纠纷等资料的真实性决定了信托项目风险大小的基础。由于当前各家信托公司尽职调查报告缺乏统一的质量评价体系,主要以企业提供的信息为坐标系,缺乏多渠道、多方面信息对企业资质交叉验证。
另一方面委托人在进行投资信托项目的同时,做好委托人风险评级是一项简单但不容易的工作,把合适的项目卖给合适的委托人在实际操作中还是有着一定的瑕疵。往往投资人在项目出现违约时会投诉信托公司风险评级没有做或者没有如实告知等等造成声誉受损。
02 事中风险管理
通常信托公司项目经理会以季度为时间节点来撰写贷后报告以及走访交易对手查看融资项目运行情况、回款情况。这期间交易对手的财务报表由于没有经过会计事务所的审计而造成的真实性可能较低资管新规对房地产信托,如果不能结合项目的整体要素,仅仅简单地通过财务报表来判断项目运作是否正常,很容易造成项目临近到期才发现现金流接近枯竭造成到期回款困难。
委托人在项目运作期间一般也会关注交易对手的新闻和舆情,如委托人知晓到了一些无法辨明真伪的负面消息,往往会造成过度焦虑,频繁地与信托公司人员联系甚至要求转让项目,极易造成负面效应。
03 事后风险处理
受制于没有结算业务以及存款业务的大量沉淀资金,信托公司的流动性不如银行业金融机构,这对信托公司来讲是最大的劣势。
目前行业的通常做法为按照合同约定市场化处理违约项目、展期、换旧借新、引入AMC转让受益权、设置资金池置换等等方法。如果不能及时的将风险项目化解,委托人通常会集合维权资管新规下,房地产信托还能买吗?,从而造成严重社会群体事件,严重动摇整体信托业的声誉以及相关信托公司的正常经营。

三、其他金融行业风险缓冲机制
我国其他主要金融行业已经在各个领域建立了相对完善的风险缓冲机制,这些缓冲机制为信托业建立、运行和监管过程提供了有益的参考。
一是银行业金融机构已于2015年5月1日正式开始实施存款保险制度,规定商业银行需要在相应保险机构按照比例缴纳存款保险,该项制度的推出旨在商业银行发生挤兑风险时由保险机构赔付最高不超过50万元的赔付金额。我国存款保险制度的出台极大地保护了存款人的利益,从宏观层面为商业银行信用进一步提升,夯实普通金融消费者对银行体系的认同感。银行作为最大的信用中介,在经营管理不善或经济危机时导致不能按时兑付存款时极易引发系统性金融风险。
二是证券业于2005年8月成立了中国证券投资者保护基金有限责任公司,负责对证券公司的风险进行监控,甚至组织和参与关闭或破产的证券公司的清算工作,并对证券公司经营中出现的风险和潜在风险提出建议。证券行业已经建立了独立的公司来预防和监测行业的风险,并拥有稳定的资金来源,保障了证券公司的正常运作。
三是保险业于2008年建立了中国保险保障基金管理有限公司。其职能包括提升公司治理、内控保障、偿付能力、现场检查、资金监管等等方面,保险保障基金在成立后的实践中为我国保险业风险防范工作中发挥了应尽的义务,为保险业健康良性发展提供了有力保障。
四、其他金融行业风险缓冲机制
银保监会已于2015年批准设立中国信托业保障基金有限责任公司,由中国信托业协会联合13家信托公司出资设立,初始注册资本115亿元人民币。
鉴于目前“资管新规”的实行以及房地产市场的持续低迷等等因素影响,有必要对中国信托业设计更加完善、全面的缓冲机制,从而达到预防和降低风险的目的。
01 发展完善壮大信保基金
在当前的实践工作中,信保基金已经在不同层面发挥其应有的作用,相关信托公司和风险项目处置有了不少成功的案例。信托业协会数据显示,截至2021年一季度,信托行业共发生65个违约项目总金额达278.28亿元,较2020年同比增长较多,主要多为房地产信托项目与资金池项目。
而信保基金的存在,使得信托业在流动性方面不那么捉襟见肘。

但是也可以清楚地看到目前信保基金存在资金规模较信托业整体资产相对较小、使用条件苛刻、大部分信托公司未加入等等问题。因此建议一方面积极引入财政资金注入信保基金参与运作,加强信保基金的政府属性;另外,引入更多经营稳健、资本实力雄厚的信托公司作为股东单位增强市场和投资人的信心。
02 构建信托交易市场
构成信托公司信用风险的主要来源之一是资金募集受阻,一旦产品不能正常发行,信托公司的流动性将受到严重影响。
目前,信托公司开发的产品有一定的局限性,只能在产品的投资者上进行变更,无法起到降低风险的作用。如果信托产品能够在机构参与者、信托产品持有人和投资者之间建立交易平台,通过市场化的价格促进交易资管新规下,房地产信托还能买吗?,从而提高信托产品的流动性,使得投资人能够真正了解自己投资的产品。所以当风险出现时,投资者可以相对理性地看待风险,为信托公司处置风险资产赢得更长的时间。利用市场本身的属性是一种内源的风险缓冲机制。
03 加强与地方政府、银行和资产管理公司的合作范围与深度
目前,信托公司应对风险项目的时候往往不会同当地政府合作,而当地政府通常对于该项目的土地、融资方、经济发展等,各种信息比信托公司更为全面,如引入地方政府化解风险项目不仅可解决信托公司的流动性问题,也可以使得当地政府改善当地就业、民生福祉方面发挥更多积极作用;而信托公司传统的银信通道业务在监管部门的持续压降要求下,也可尝试在项目初期便与相关银行机构合作,构建类似“银团贷款”方式来共同参与项目的准入,还可借助于银行更为强大的风控能力了,提前对于风险隐患及时预警;资产管理公司也可在当前时间利用房地产公司资金链紧张的情况下,主动对接信托公司的房地产信托项目,形成信托公司、资产管理公司、房地产企业三方合力,尽快解决风险项目的化解。
04 与保险公司形成信托保险制度
信托公司可以与保险公司合作,使双方共同防范、规避和处理风险。比如,作为信托产品的担保人,保险公司为第三方提供信托产品的独立担保,相当于为他们持有的信托产品提供双重保险。如果信托公司无力支付,可以要求保险公司赔偿信托产品的持有人。
在信托中引进保险,既能减少信托业的运营风险,还可以降低保险公司的营销成本。信托公司可以开发关注流动性和安全性、符合保险公司特点的信托产品,从而吸引更多的保险资金,大大提高了信托行业的声誉及知名度,从而还能大大提高信托行业支付信托产品和缓冲风险的能力。
05 信托产品改革创新
在国外金融产品的风险缓冲机制中,经常采用利差期权和总回报利率互换等衍生产品来缓解托管产品的风险。
加强信托公司兑付时间管理,注意各种信托产品之间的时间差,防止所有信托产品集中在同一时间点上兑付,增加信托公司的兑付压力,增加信托兑付风险;加快发行标准化信托产品并使其能够在公开证券市场上交易和发行,标准化信托产品以信托份额作为投资标的,降低消费者对信托产品的认知成本,匹配组合投资中不同项目间的期限分布以及风险收益,以增强信托产品的流动性。

五、结论与不足
截至2021年末,根据中国信托业协会的最新统计数据表明,全行业信托资产余额为20.55万亿元,同比增长0.29%。资管新规的出台驱使行业整体调整历经三年后止跌回升。
无论我国还是外国,信托作为一个在法律制度上的独特魅力造就了其强大的生命力。信托业历史悠久,几经整顿,逐渐走上了正确的道路。但是,信托业的高收益带来的高风险,随时会导致重大损失,所以需要一个全面、高效、稳定的信托风险缓冲机制,通过建立多方面、多层次的风险缓冲机制,不仅可以有效避免信用风险,而且在出现问题时,可以及时化解和转移信用风险。
同时应该清醒地看到,在当前行业转型以及资管新规的大背景下传统非标业务转标的过程意味着风险释放;政府财政的差异化使得介入风险项目的意愿不尽相同;信托交易市场也容易形成新的管理难点和风险隐患等等问题;投资者教育工作任重道远,继续加强信托风险和信托知识的宣传力度。
一方面让信托成为社会公众越来越习惯的投融资方式,驱使信托投资者深入掌握信托项目的风险来源,从源头压实信托风险项目相关利益方的责任;另一方面,信托公司公允客观地引领信托投资者充分了解当前信托业风险缓冲的运作机制,增加对信托产品的投资信心。
同时,应积极向家族信托、慈善信托等事务管理型本源业务和ABS、FOF等标准化业务转型,只有积极转型,回归本源,推动业务模式及产品创新,坚持服务实体经济,强化风险管理,严守合规经营底线,构建科学定价体系,提升主动管理能力,才能实现符合新发展理念的资管新规指导我国信托业的健康可持续发展。

